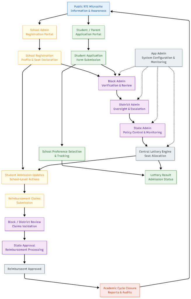
RTE-DPG-MIS is a digital management and information system created to manage admissions under the 25% RTE quota in a transparent, rule-based and monitored manner.
The platform acts as a single online system that connects:
- parents and guardians,
- private unaided schools, and
- education authorities at block, district and state levels.
It supports the complete RTE admission life cycle, starting from student application and ending with reimbursement to schools for admitted students.

Figure:- RTE–DPG–MIS: End-to-End Platform Flow
What the platform does
RTE-DPG-MIS enables the following key activities:
- Online submission of RTE applications by parents
- Management of RTE entry-level seats by private unaided schools
- Automatic and rule-based lottery allocation of seats
- Digital verification of documents and student eligibility
- Confirmation of admissions by schools
- Submission and tracking of reimbursement claims
- Monitoring, review and reporting by government authorities
All activities are carried out through a single platform, using standardized workflows.

Figure:- Phase wise implementation flow
Main users of the platform
School administrators (Private unaided schools)
- Log in using school credentials
- Declare and manage RTE entry-level seats
- View allotted applications
- Verify documents submitted by parents
- Confirm admissions in the system
- Submit reimbursement requests for admitted students

Figure:- School Administrators Journey Overview
Parents / Guardians
- Register and log in using their mobile number
- Create applications for their children
- Enter student and address details
- Upload required documents
- Select nearby schools as preferences
- View lottery results and admission status
Figure:- Parents/Student Journey Overview
Block Admin – Journey Overview
- Acts as the first level of government verification in the RTE process
- Reviews and verifies:
- School registration details
- Student applications within the block
- Ensures compliance with RTE eligibility and documentation requirements
- Flags discrepancies and requests corrections from schools or applicants
- Approves or forwards cases to the district level when required
- Monitors block-level progress across registration, verification, and admission phases
- Supports grievance handling at the block level
Figure:- Block Administrators Journey Overview
District Admin – Journey Overview
- Provides district-level supervision and oversight of RTE implementation
- Manages and monitors Block Admin activities
- Performs second-level verification for:
- Schools
- Student applications
- Mapping and coverage issues
- Reviews escalations from blocks and resolves complex cases
- Oversees district-wide progress during lottery, admissions, and reimbursements
- Uses reports and dashboards to track performance and identify gaps
- Coordinates with State Admins on escalations and policy-related issues

Figure:- District Administrators Journey Overview
State Admin – Journey Overview
- Owns state-wide governance and policy execution for RTE
- Configures the academic cycle, rules, and eligibility parameters
- Manages districts, blocks, and administrative users
- Monitors statewide dashboards for:
- Applications
- Verifications
- Admissions
- Oversees lottery execution and statewide allocation outcomes
- Reviews reimbursement progress and compliance
- Handles high-level escalations and policy-sensitive grievances
- Uses analytics and reports to guide decision-making and improvements

Figure:- State Administrators Journey Overview
App Admin – Journey Overview
- Sets up the platform before any state starts using it
- Creates and configures a new state on the RTE–DPG–MIS platform
- Defines the location hierarchy (state, district, block)
- Configures academic cycle timelines and system-level rules
- Manages user roles and access for state, district, and block admins
- Sets up language preferences and translations for the platform
- Configures SMS, email, and system notifications
- Monitors system health, logs, and platform usage
- Supports deployments, upgrades, and configuration changes
- Ensures the platform runs smoothly and securely across states

Figure:- Master Administrators Journey Overview
End-to-end process supported by the system
RTE-DPG-MIS supports the following standard process:
- Registration of parents and schools
- Submission of student applications
- Declaration of RTE seats by schools
- System-driven lottery allocation
- Allotment of schools to selected students
- Document verification
- Admission confirmation
- Reimbursement processing
- Continuous monitoring and reporting
Each step is digitally recorded and can be reviewed by authorized officials.
Key principles of the platform
The RTE-DPG-MIS platform is built on the following principles:
- Transparency – seat allocation and admissions are carried out through system-driven processes
- Fairness – lottery and allocation rules are applied uniformly
- Accountability – actions performed by users are recorded and traceable
- Data accuracy – structured forms and validations reduce errors
- Standardization – all districts and schools follow the same process
Overall purpose
In simple terms, RTE-DPG-MIS is a single digital bridge between parents, schools and the education department. It ensures that RTE admissions are conducted in a transparent, accountable and well-monitored manner, and that eligible children receive admission benefits in a fair and timely way.
